Adapter Board RV3028C7 [DS3231] vX.x
Schemes, BOMs, Layouts, 2D and 3D Renders, 3D Models, Charts, Instructions, References…
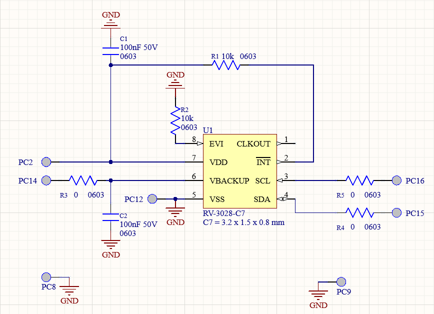
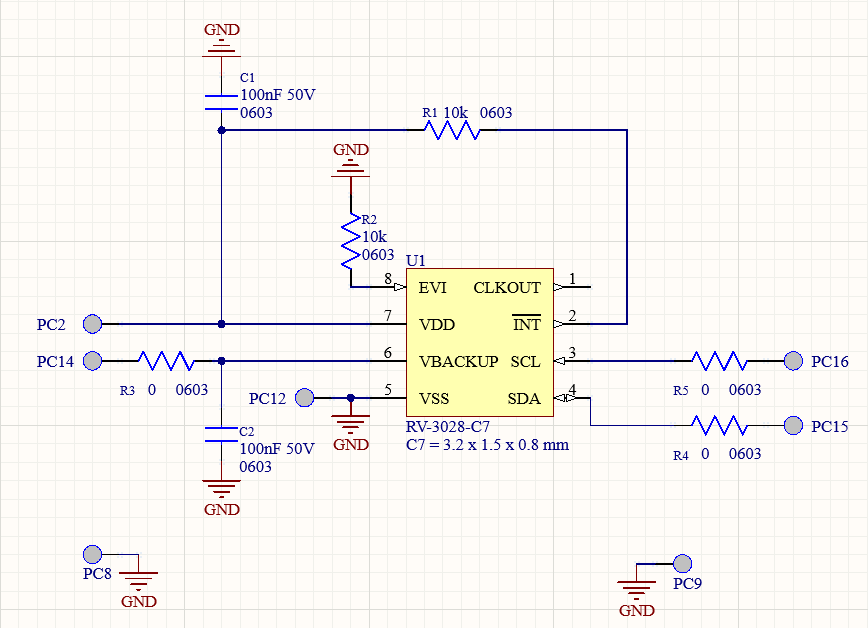
Principal Electrical Scheme for Adapter Board RV3028C7 (DS3231) vX.x

Adapter Board RV3028C7 [DS3231] vX.x Principal Electrical Scheme
Download:
Scheme (RV3028C7 [DS3231]) vX.x (CDH) (258 downloads)
BOMs (Bills Of Materials)
Layouts
2D Renders
3D Renders
3D Models
Charts
Instructions
References
Readme
PCB Design Schematics Case and Software made by GRA & AFCH
